新闻
新闻频道
>
社会新闻
强度减弱 中央气象台解除沙尘暴蓝色预警
来源:央视网 | 2026年01月10日 05:59:16
央视网 | 2026年01月10日 05:59:16
原标题:
正在加载
央视网消息:
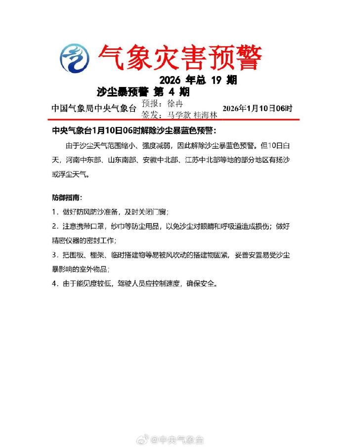
据中央气象台官方微博消息,中央气象台1月10日06时解除沙尘暴蓝色预警。
编辑:宿党辉
责任编辑:刘亮
点击收起全文
返回央视网首页
返回新闻频道
分享:
扫一扫 分享到微信
|
返回顶部
望海热线
xinwenxiansuo@staff.cntv.cn
最新推荐
加载更多
精彩图集
加载更多
正在阅读:
强度减弱 中央气象台解除沙尘暴蓝色预警
分享
扫一扫 分享到微信
手机看
扫一扫 手机继续看
A-
A+